771771威尼斯cm大全化工学院
2021届应届本科毕业生推荐免试攻读硕士学位研究生
遴选实施办法补充细则
第一章总则
为促进化工学院推荐免试硕士研究生(以下简称推免生)工作的健康发展,进一步提高招生工作质量,加大拔尖创新人才选拔培养力度,深入实施素质教育,根据教育部《关于印发〈全国普通高等学校推荐优秀应届本科毕业生免试攻读硕士学位研究生工作管理办法(试行)〉的通知》(教学〔2006〕14号),教育部办公厅《关于进一步完善推荐优秀应届本科毕业生免试攻读研究生工作的通知》(教学厅〔2014〕5号)、教育部《关于做好2021年推荐优秀应届本科毕业生免试攻读研究生工作的通知》(教学司函〔2020〕38号)、教育部办公厅《关于做好2020年招收攻读博士学位研究生工作的通知》(教学厅〔2020〕29号)、《关于组建中国青年志愿者扶贫接力计划第23届研究生支教团(2021—2022年度)有关工作安排的通知》(全国项目办〔2020〕9号)等相关文件的要和《771771威尼斯cm大全推荐优秀应届本科毕业生免试攻读硕士学位研究生工作实施办法(试行),结合化工学院实际情况,制定本细则。
第二章组织领导
学院成立推免生遴选工作领导小组:
组 长:刘福胜、钱翌
副组长:田文德、孙明媚、邹慧斌
成 员:王政、夏亚穆、吴祥根、王晓红、赵文英、赵瑞阳、吴汝林、秦洪庆
秘 书:耿赛、王乐昌、李会、刘玲
第三章实施细则
一、参加推免生选拔的基本条件
根据学校《关于开展推荐优秀应届本科毕业生免试攻读硕士学位研究生推荐工作的通知》和《771771威尼斯cm大全推荐优秀应届本科毕业生免试攻读硕士学位研究生工作实施办法(试行)》,结合我院实际情况,我院推免生必须符合《771771威尼斯cm大全推荐优秀应届本科毕业生免试攻读硕士学位研究生工作实施办法(试行)》的条件规定。
二、指标分配
根据学校《关于开展推荐优秀应届本科毕业生免试攻读硕士学位研究生推荐工作的通知》要求,化工学院结合自身学科发展和各专业人数比例,各专业的推免生人数见下表(推免指标不分学术专业类型):
化工学院2021届应届本科毕业生各专业的推免生人数分配表

补充说明:
(1)获得全国大学生化工设计竞赛一等奖的团队,在满足学校最基本的选拔条件下,团队同学按照六学期综合测评排序,前2名获得推免资格。
三、评分办法
决定推免的最终评分具体如下,每模块满分都以100分计,乘以对应权重相加后得出总分,按照总分排名确定最终推免生名单。

1、综合测评分:以前三学年6学期的综合测评分平均分计算。
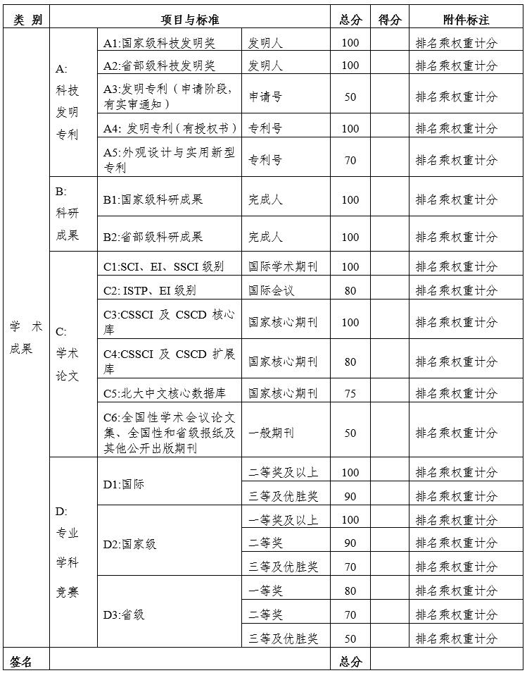
2、学术成果:主要包含“科技发明专利A”、“科研成果B”、“学术论文C”、“专业学科竞赛D”等四大类别。各类不同奖项可以累加,同类奖项只计等级最高的一次,具体评分细则见附件一。学术成果最终得分=个人学术成果得分/所有报名学生中学术成果最高得分x100。
四、遴选步骤
1、9月22日-9月23日。根据指标分配方案,结合学校要求,学生按专业填报志愿,并递交相关表格和佐证材料。学院将按照相关规定及本实施细则进行第一模块分数(综合测评分)和第二模块分数(学术成果)的评定,并且就同一专业申请的推免生进行排名遴选,确定免试硕士研究生推荐名单。存在弃权情况时,按排名顺序递进。相关结果在学院网上公示。
2、9月23日-24日,符合推免条件的学生自愿申请填写《771771威尼斯cm大全推荐免试攻读硕士学位研究生申请表》,经辅导员及两名主要业务课主讲教师推荐(《771771威尼斯cm大全推荐免试攻读硕士学位研究生任课教师(辅导员)推荐表》),在广泛征求师生意见的基础上,经学院推免小组集体研究,确定拟推免生初选名单,将院系拟推荐名单,连同考核统计材料(学习成绩统计表、奖励证明材料及排队情况等)在学院范围内张榜公示(纸质),同时在学院校园网上公示,公示期不少于3天。
3、如果两个模块的总分值排序相同,以综合测评分排名高者优先。
4、报名和提交相关材料。
地点:化工学院团委
电话:84022708
第四章管理与监督
涉及推免生工作的原则、方法、程序和结果等重要事项由学院遴选工作小组集体决策。
学院成立由党委书记和党委副书记牵头的监督小组,负责接待和处理有关申诉事项,监督小组只受理书面署名申诉举报。对在申请推免生过程中弄虚作假的学生,一经发现,即取消推免生资格,对已录取者取消录取资格和研究生学籍,并由学校按学生管理规定进行相应处理。
申诉地点:化工学院办公室
申诉电话:84022879
第五章其他事项
1、本遴选实施办法补充细则未尽事宜,按照国家、学校相关法律法规和办法执行。
2、本遴选实施办法补充细则最终解释权归学院遴选工作领导小组所有。
附件一:
化工学院2021届应届本科毕业生推免研究生学术成果评分细则表

具体计分说明:
1、A、B、C、D四部分可以累加,以归一化处理后的得分作为最终学术成果分;A、B、C、D各部分中的单项成果仅以最高级别计分,不累加。
2、各项学术成果排名计分权重。参照《771771威尼斯cm大全研究生手册》规定的研究生科研成果计分办法。人员名次所占分值比例:2人完成按7.0 : 3.0;3人完成按6.0 : 3.0 : 1.0;只计算前3名人员分值,超过3人的按3人计算。导师为第一位,学生为第二位的,学生按第一作者计。
3、A、B项目的认定均以证书(文件)为准,需提供证书(文件)的原件、复印件。
4、C项目的认定以公开发表的正式期刊、报纸、会议论文集为准,需提供期刊原件以及封面、目录和论文复印件,或者报纸原件和复印件,或者会议论文集的原件及封面、目录和论文复印件。
5、D项目的认定以证书为准,由学校及以上层面立项和组织的各种赛事,以作品邮寄方式的参赛奖项不算,需提供原件、复印件。
附件二:
771771威尼斯cm大全推荐优秀应届本科毕业生免试攻读硕士学位研究生工作实施办法(试行)
化工学院推免工作指定联系人:
耿赛,2017级辅导员,84022923
化工学院
2020年9月22日